彩色樹脂砂輪制造材料選擇及應用技巧
彩色樹脂砂輪制造材料選擇及應用技巧

一、樹脂砂輪著色劑
彩色樹脂砂輪的生產主要運用了樹脂著色技術。
樹脂著色就是利用加入著色劑對日光的減色混合而使制品著色。亦即通過改變光的吸收和反射而獲得不同的顏色,如吸收所有的光時呈現黑色,如果只吸收一部分光(某一波長的光),并且散射光的數量很小,那么著色物變成有色透明,而形成的顏色取決于反射光的波長;若全部反射則著色物呈白色。如未被吸收的光全部反射,那么著色物則變成“有色不透明”的,其顏色也取決于未被吸收光的波長。反射光表現為實色,散射光則為明色。通常將純度較好,明度較大的紅、黃、藍三色稱為原色,三原色中的任意兩種相互調合,可以得到的各種不同顏色稱為間色(二次色),一種原色一種間色調合而成的顏色為再問色(三次色),每個間色把合成它的二原色以外的原色稱為干擾色,在配色時應防止干擾色的引入,否則會使原有色光變得暗鈍,影響顏色的明亮度。
用于樹脂砂輪的著色物質有染料或顏料,染料一般能均勻溶于水中或特殊溶液中,或借助于適當化學藥品而成可溶物,以達到著色的目的,它不單能使樹脂表面著色,而且內部亦被浸入。顏料需調和于展色劑(油或樹脂)中制成油墨、油漆等,涂于制品表面使其著色,也可將極細微的顆?;蚋酄钗锏然煊跇渲瑑冗M行內外著色。
(一)酚醛樹脂的著色原理
酚醛樹脂的染色是靠溫度或載體使結構緊密的聚酯鏈段出現“空隙”,讓疏水性分散染料吸附-擴散-固著在被染基質內部,這種被染基質(固體)吸收的染料(固體)完全是處于溶解狀態的。
酚醛樹脂用分散染料染色機理是依靠末端亞甲基對染料產生氫鍵和范德華力結合,加之染色時染浴的pH值適應范圍較廣,所以分散染料對酚醛有良好的覆蓋性。弱酸性染料或中性染料著色酚醛樹脂,與顏色種類和使用量有密切關系,如果想著色達到美觀艷麗必須選擇好品種和用量。
酚醛樹脂也普遍采用醇溶性染料染色,利用它們分子中存在的部分官能團與染料結合來達到染色的目的,在染色液中還可以加入一定量的樹脂,以確保染料能堅牢地固著在制品的表面上,顏色的濃淡決定于制品本身的“凝固”程度。
(二)酚醛樹脂的原液著色原理
帶有各種色彩的樹脂砂輪,是顏料顆粒在樹脂砂輪中均勻分散所致,其著色效果取決于它的擴散,同時與顏料的性質、介質、加工溫度、粒子細度均有關系。
為了使顏料的擴散效果提高,酚醛樹脂有粉末狀著色劑、糊狀著色劑、液狀著色劑等多種形式。其中粉狀顏料加分散劑直接著色,或者用于不揮發的有機溶劑中以及高濃度顏料分散于有機溶劑中等多種方法。
經過多個廠家驗證,粉狀顏料著色是應用***廣泛的技術。
由于酚醛樹脂做結合劑的樹脂砂輪制作技術的局限性(結合劑含量低,主體材料為無機材料等),因此色母粒著色在樹脂砂輪的生產中很少使用。
干混法(浮染法)著色原理是借助旋轉混合,使樹脂之間相互摩擦,產生較高的摩擦熱量,再輔以表面活性劑(分散劑)使著色染顏料粉末牢固地粘附在樹脂表面。因此著色劑在樹脂表面的覆蓋程度與拌色溫度、時間、著色劑濃度、著色劑本身熔點、樹脂外形等有密切關系。在一定著色劑濃度和混合時間時,被覆蓋程度隨拌色溫度升高而提高,隨拌色時間延長而增加,隨著色劑濃度增加而下降,隨樹脂比表面積的增大而下降,隨熔點增高而下降。此方法在樹脂結合劑超硬磨具中使用,如磨塊、水磨片等。
液狀著色劑著色的原理是將色素與分散性表面活性劑用蝶式混合器混合,再用三輥碾壓機混煉制成液狀著色劑。再將著色劑與樹脂用管輪泵或齒輪泵自動計量后再成型制成要求的著色塑料制品。液狀著色劑可避免因染料飛揚而導致的環境污染,避免色母粒著色時因色母粒與本色樹脂相對密度不同、形狀不同,產生流動特性變化而導致的色差等。因為控制著色力、對砂輪性能有影響等原因,應用也不多。
(三)著色劑種類
著色劑主要分顏料和染料兩種。顏料是不能溶于普通溶劑的著色劑,故要獲得理想的著色性能,需要用機械方法將顏料均勻分散于著色物中。按結構可分為有機顏料和無機顏料。無機顏料熱穩定性、光穩定性優良,價格低,但著色力相對差,相對密度大;有機顏料著色力高、色澤鮮艷、色譜齊全、相對密度小,缺點為耐熱性、耐候性和遮蓋力方面不如無機顏料。染料是可用于大多數溶劑和被染色物體的有機化合物,優點為密度小、著色力高、透明度好,但其一般分子結構小,著色時易發生遷移。
白色顏料主要有鈦白粉、氧化鋅、鋅鋇白三種。鈦白粉分金紅石型和銳鈦型兩種結構,金紅石型鈦白粉折射率高、遮蓋力高、穩定、耐候性好。因此,樹脂砂輪著色多用金紅石型鈦白粉。
炭黑是常用黑色顏料,價格便宜,另外還具有對著色物的紫外線保護(抗老化)作用和導電作用,不同生產工藝可以得到粒徑范圍極廣的各種不同炭黑,性質差別也很大。炭黑按用途分有色素炭黑和橡膠補強用炭黑,色素炭黑按其著色能力又分為高色素炭黑、中色素炭黑和低色素炭黑。炭黑粒子易發生聚集,要提高炭黑的著色力,就要解決炭黑的分散性。樹脂砂輪著色多采用高色素炭黑,也有采用橡膠補強炭黑的。
(四)著色技術
由于酚醛樹脂尤其是液體酚醛樹脂硬化過程中,會變成深棕色,因此要保證樹脂砂輪的鮮艷顏色必須要有合適的工藝才行。
1、要保證顏料分散效果好
如果顏料分散效果不好,會導致如下結果:
1)顏料強度不穩定;
2)顏料色澤及鮮艷度不符合要求;
3)出現色澤不均,如條紋等;
4)砂輪破裂強度降低;
5)由于顏料包覆不好而導致耐磨性能降低。
2、優化混料工藝,掌握正確的物料加入次序
混料次序:磨料+樹脂液+淺色遮蓋劑+著色劑,混料時間15分鐘左右后,加入混合粉。

(五)樹脂砂輪著色的特點
彩色樹脂砂輪因外觀美觀,使用性能有特點,在今后的樹脂砂輪發展中市場總量一定會增長。

二、彩色樹脂砂輪用酚醛樹脂/網片
(一)玻璃纖維網片

(二)酚醛樹脂(結合劑)
主要包括:液體、粉體。

三、彩色樹脂砂輪制造技術要求及特點
(一)彩色樹脂砂輪生產技術要求

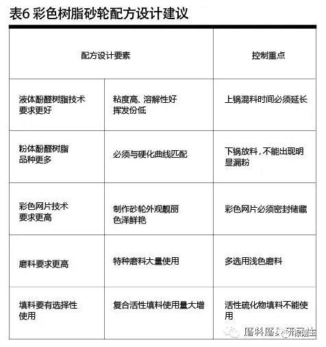
(二)彩色樹脂砂輪配方設計

四、彩色樹脂砂輪制造中常見問題應用探討
(一)顏色鮮艷及穩定性如何保持
彩色樹脂砂輪的顏色鮮艷及穩定性主要表現在如下兩方面:
1)彩色樹脂砂輪顏色鮮艷,放置一段時間后顏色無變化;
2)彩色樹脂砂輪在生產周期內(如一年內不同季節)每批次砂輪強度和切磨削性能的變化不大。
上述兩種情況,均可以用實測強度保持率和切磨削性能下降率來表示。
要保證彩色樹脂砂輪品質穩定性要重視原材料的正確選擇:
1、酚醛樹脂
液體酚醛樹脂一定要選擇淺色液體酚醛樹脂如氫氧化鋇催化的,樹脂的固含量必須大于75%;
粉體酚醛樹脂要選擇流動性好的(流長大于35毫米),膠化時間適宜的。
2、網片技術指標的穩定
網片***初應用在樹脂砂輪中,***重要的作用是提高砂輪的強度。隨著樹脂砂輪性能的不斷提高,網片在樹脂砂輪中的作用顯得十分重要。
制作彩色樹脂砂輪網片含膠量的要求,內網含膠量不能太高,建議不大于25%;外網含膠量不易太低,建議大于28%。
3、著色劑
建議選擇有機著色劑如酞青類著色劑,使用時必須選擇質量優異的遮蓋劑。
- 上一篇:砂輪的選擇與磨削缺陷的解析
- 下一篇:棕剛玉、白剛玉、黑剛玉、碳化硅磨料中英文對照表

